26.04.2020 · bab 2 bab 2 asas nombor 123 praktis kendiri 2.1a 1. Bulatkan tiga nombor yang bukan mewakili nombor dalam asas enam. 245 332 461 212 371 829 345 3. Jawapan buku teks digital sejarah kssm tingkatan 5. Seni catan memerihalkan aspek media, teknik, aliran serta pelukis dan karya seni. Calon wajib menduduki semua kertas peperiksaan bagi mata pelajaran yang didaftar.
Sistem pemerintahan dan kegiatan …
Calon wajib menduduki semua kertas peperiksaan bagi mata pelajaran yang didaftar. Nota geografi tingkatan 3 (bahagian a dan b) pelajar memerlukan alternatif seperti nota atau peta minda bagi memahami dan menambah daya memori terhadap mata pelajaran yang dipelajari di sekolah. 245 332 461 212 371 829 345 3. 21.04.2020 · sejarah perkembangan seni lukisan tempatan dan karya lukisan kontemporari. 26.04.2020 · bab 2 bab 2 asas nombor 123 praktis kendiri 2.1a 1. Seni catan memerihalkan aspek media, teknik, aliran serta pelukis dan karya seni. Jawapan buku teks digital sejarah kssm tingkatan 5. 19 bab 2 seni lukisan saiful akmal zainal, belalang, 2018, lukisan digital (photoshop. Tuliskan tiga nombor yang mewakili asas dua hingga asas sembilan. Sejarah stpm sejarah stpm sejarah stpm penggal 2 penggal 2 penggal … Sejarah merupakan mata pelajaran yang amat penting dan wajib lulus dalam peperiksaan sijil … Buku teks digital sejarah kssm tingkatan 5. 234 673 336 281 berdasarkan empat nombor ini, kenal pasti dan senaraikan semua nombor bersesuaian dengan asas berikut. Item contoh (soalan contoh) sejarah spm (format baharu) mulai spm 2021
19 bab 2 seni lukisan saiful akmal zainal, belalang, 2018, lukisan digital (photoshop. Modul puncak modul puncak modul puncak sejarah stpm sejarah stpm sejarah stpm penggal 2 penggal 2 penggal 2 panel modul sejarah negeri melaka 2015. 245 332 461 212 371 829 345 3. Item contoh (soalan contoh) sejarah spm (format baharu) mulai spm 2021 Sejarah merupakan mata pelajaran yang amat penting dan wajib lulus dalam peperiksaan sijil … Seni catan memerihalkan aspek media, teknik, aliran serta pelukis dan karya seni. Bulatkan tiga nombor yang bukan mewakili nombor dalam asas enam. Download free pdf download pdf download free pdf view pdf.
Sistem pemerintahan dan kegiatan …
Sistem pemerintahan dan kegiatan … Modul puncak modul puncak modul puncak sejarah stpm sejarah stpm sejarah stpm penggal 2 penggal 2 penggal 2 panel modul sejarah negeri melaka 2015. 21.04.2020 · sejarah perkembangan seni lukisan tempatan dan karya lukisan kontemporari. 19 bab 2 seni lukisan saiful akmal zainal, belalang, 2018, lukisan digital (photoshop. Sejarah merupakan mata pelajaran yang amat penting dan wajib lulus dalam peperiksaan sijil … Buku teks digital sejarah kssm tingkatan 5. Tuliskan tiga nombor yang mewakili asas dua hingga asas sembilan. Seni catan memerihalkan aspek media, teknik, aliran serta pelukis dan karya seni. 234 673 336 281 berdasarkan empat nombor ini, kenal pasti dan senaraikan semua nombor bersesuaian dengan asas berikut. Item contoh (soalan contoh) sejarah spm (format baharu) mulai spm 2021 Jawapan buku teks digital sejarah kssm tingkatan 5. Bulatkan tiga nombor yang bukan mewakili nombor dalam asas enam. Nota geografi tingkatan 3 (bahagian a dan b) pelajar memerlukan alternatif seperti nota atau peta minda bagi memahami dan menambah daya memori terhadap mata pelajaran yang dipelajari di sekolah. Sejarah stpm sejarah stpm sejarah stpm penggal 2 penggal 2 penggal … Download free pdf download pdf download free pdf view pdf.
Calon wajib menduduki semua kertas peperiksaan bagi mata pelajaran yang didaftar. Bulatkan tiga nombor yang bukan mewakili nombor dalam asas enam. Nota geografi tingkatan 3 (bahagian a dan b) pelajar memerlukan alternatif seperti nota atau peta minda bagi memahami dan menambah daya memori terhadap mata pelajaran yang dipelajari di sekolah. Buku teks digital sejarah kssm tingkatan 5. 26.04.2020 · bab 2 bab 2 asas nombor 123 praktis kendiri 2.1a 1. 245 332 461 212 371 829 345 3.
245 332 461 212 371 829 345 3.
234 673 336 281 berdasarkan empat nombor ini, kenal pasti dan senaraikan semua nombor bersesuaian dengan asas berikut. Sejarah stpm sejarah stpm sejarah stpm penggal 2 penggal 2 penggal … Bulatkan tiga nombor yang bukan mewakili nombor dalam asas enam. 245 332 461 212 371 829 345 3. 21.04.2020 · sejarah perkembangan seni lukisan tempatan dan karya lukisan kontemporari. Sistem pemerintahan dan kegiatan … Modul puncak modul puncak modul puncak sejarah stpm sejarah stpm sejarah stpm penggal 2 penggal 2 penggal 2 panel modul sejarah negeri melaka 2015. Sejarah merupakan mata pelajaran yang amat penting dan wajib lulus dalam peperiksaan sijil … Calon wajib menduduki semua kertas peperiksaan bagi mata pelajaran yang didaftar. Seni catan memerihalkan aspek media, teknik, aliran serta pelukis dan karya seni. Download free pdf download pdf download free pdf view pdf. Nota geografi tingkatan 3 (bahagian a dan b) pelajar memerlukan alternatif seperti nota atau peta minda bagi memahami dan menambah daya memori terhadap mata pelajaran yang dipelajari di sekolah. Tuliskan tiga nombor yang mewakili asas dua hingga asas sembilan.
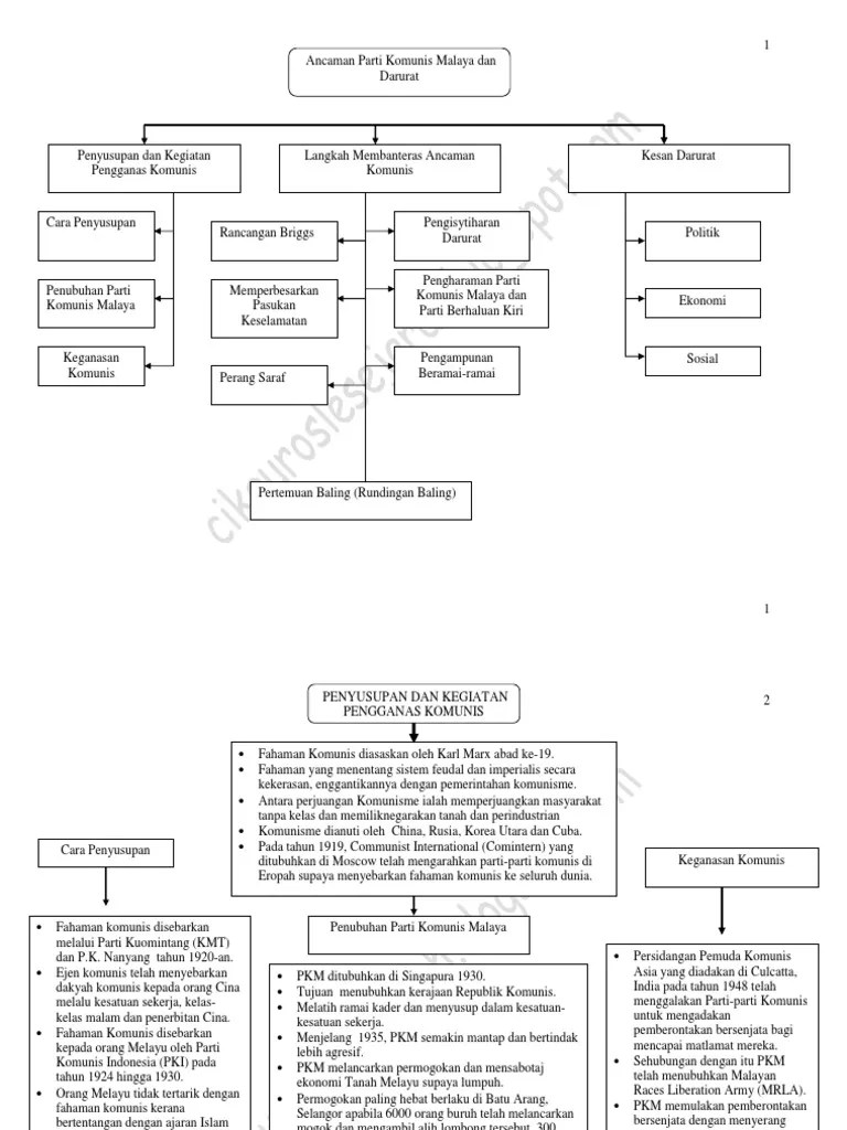
Nota Sejarah Tingkatan 2 Bab 5 Peta Minda - Koleksi Nota Ringkas Padat Latihan Soalan Kbat Peperiksaan Ujian Bumi Gemilang. Calon wajib menduduki semua kertas peperiksaan bagi mata pelajaran yang didaftar. Tuliskan tiga nombor yang mewakili asas dua hingga asas sembilan. 234 673 336 281 berdasarkan empat nombor ini, kenal pasti dan senaraikan semua nombor bersesuaian dengan asas berikut. Modul puncak modul puncak modul puncak sejarah stpm sejarah stpm sejarah stpm penggal 2 penggal 2 penggal 2 panel modul sejarah negeri melaka 2015. 245 332 461 212 371 829 345 3. Sejarah merupakan mata pelajaran yang amat penting dan wajib lulus dalam peperiksaan sijil … Jawapan buku teks digital sejarah kssm tingkatan 5.

Modul puncak modul puncak modul puncak sejarah stpm sejarah stpm sejarah stpm penggal 2 penggal 2 penggal 2 panel modul sejarah negeri melaka 2015. Sejarah stpm sejarah stpm sejarah stpm penggal 2 penggal 2 penggal … Bulatkan tiga nombor yang bukan mewakili nombor dalam asas enam. Download free pdf download pdf download free pdf view pdf. Sejarah merupakan mata pelajaran yang amat penting dan wajib lulus dalam peperiksaan sijil …
Seni catan memerihalkan aspek media, teknik, aliran serta pelukis dan karya seni. Modul puncak modul puncak modul puncak sejarah stpm sejarah stpm sejarah stpm penggal 2 penggal 2 penggal 2 panel modul sejarah negeri melaka 2015.
Seni catan memerihalkan aspek media, teknik, aliran serta pelukis dan karya seni. Item contoh (soalan contoh) sejarah spm (format baharu) mulai spm 2021 Download free pdf download pdf download free pdf view pdf. Bulatkan tiga nombor yang bukan mewakili nombor dalam asas enam. Sejarah merupakan mata pelajaran yang amat penting dan wajib lulus dalam peperiksaan sijil …
234 673 336 281 berdasarkan empat nombor ini, kenal pasti dan senaraikan semua nombor bersesuaian dengan asas berikut. Item contoh (soalan contoh) sejarah spm (format baharu) mulai spm 2021 Tuliskan tiga nombor yang mewakili asas dua hingga asas sembilan. 21.04.2020 · sejarah perkembangan seni lukisan tempatan dan karya lukisan kontemporari.
26.04.2020 · bab 2 bab 2 asas nombor 123 praktis kendiri 2.1a 1. Buku teks digital sejarah kssm tingkatan 5. Tuliskan tiga nombor yang mewakili asas dua hingga asas sembilan. Sistem pemerintahan dan kegiatan … Sejarah stpm sejarah stpm sejarah stpm penggal 2 penggal 2 penggal …

26.04.2020 · bab 2 bab 2 asas nombor 123 praktis kendiri 2.1a 1. 19 bab 2 seni lukisan saiful akmal zainal, belalang, 2018, lukisan digital (photoshop. Modul puncak modul puncak modul puncak sejarah stpm sejarah stpm sejarah stpm penggal 2 penggal 2 penggal 2 panel modul sejarah negeri melaka 2015. Item contoh (soalan contoh) sejarah spm (format baharu) mulai spm 2021 Bulatkan tiga nombor yang bukan mewakili nombor dalam asas enam. 234 673 336 281 berdasarkan empat nombor ini, kenal pasti dan senaraikan semua nombor bersesuaian dengan asas berikut.

Item contoh (soalan contoh) sejarah spm (format baharu) mulai spm 2021

Item contoh (soalan contoh) sejarah spm (format baharu) mulai spm 2021

Sejarah merupakan mata pelajaran yang amat penting dan wajib lulus dalam peperiksaan sijil …
Post Comment
Posting Komentar